首 页
信息公开
机构介绍
公开年报
规划计划
依申请公开
政策法规
国家文件
地方文件
中心文件
网上大厅
网厅操作手册
个人业务大厅
单位业务大厅
开发商业务大厅
便民服务
贷款计算器
贷款利率表
合作楼盘
办公地址
业务指南
缴存业务
提取业务
贷款业务
新闻动态
中心动态
业内动态
当前位置:
首页
>
通知公告
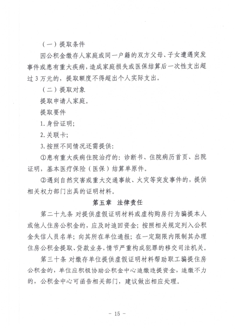
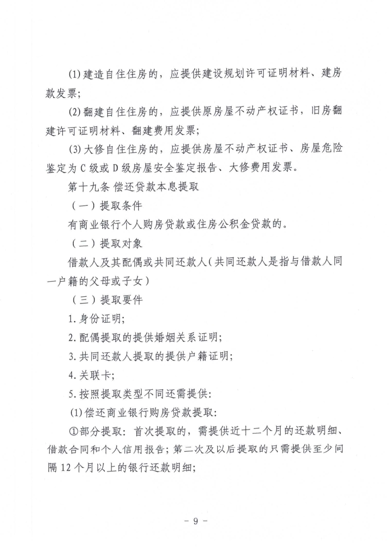
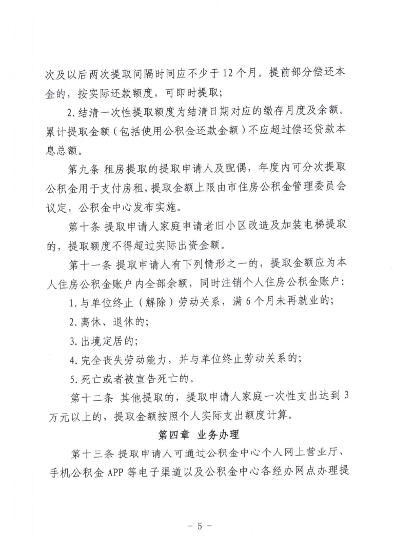
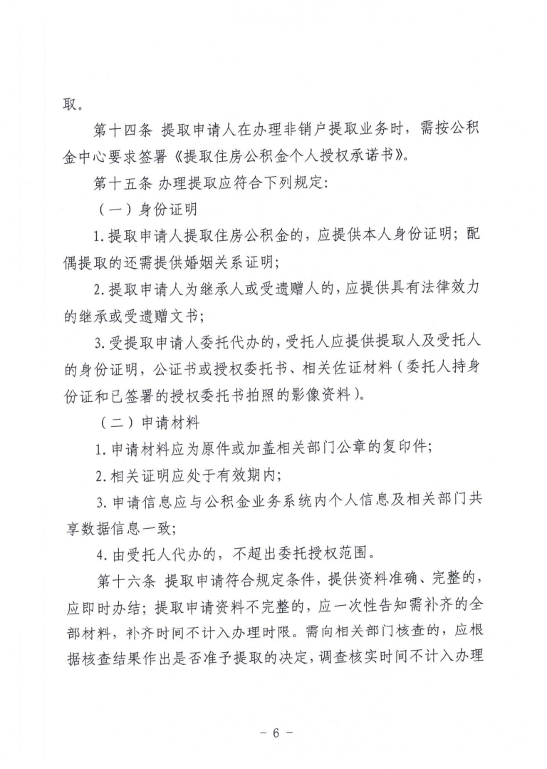
绥化市住房公积金提取业务管理实施细则
2025-01-02 16:12:28 浏览次数:
信息来源: 黑龙江绥化住房管理中心
上一篇:绥化市住房公积金归集业务管理实施细则
下一篇:关于群众身边不正之风和腐败问题集中整治受理的公告
网站地图
|
网站声明
电话:0455-8216081 主办单位:绥化市住房公积金管理中心
地址:绥化市北林区北辰路金鼎豪庭21栋1号商服
黑ICP备12004052号-2
网站标识码:2312000016
黑公网安备 23120202000006号