-
《绥化市住房公积金2025年年度报告》解读
2026-03-23
-
关于优化调整住房公积金相关政策的通知
2025-12-03
-
关于暂停办理公积金业务的通知
2025-11-11
-
关于确定2025年绥化市住房公积金 缴存基数和...
2025-07-22
-
《绥化市住房公积金2024年年度报告》解读
2025-03-24
-
关于取消企业注销住房公积金缴存账户申请的通...
2024-11-11
-
关于确定2024年绥化市住房公积金缴存基数和月...
2024-07-29
-
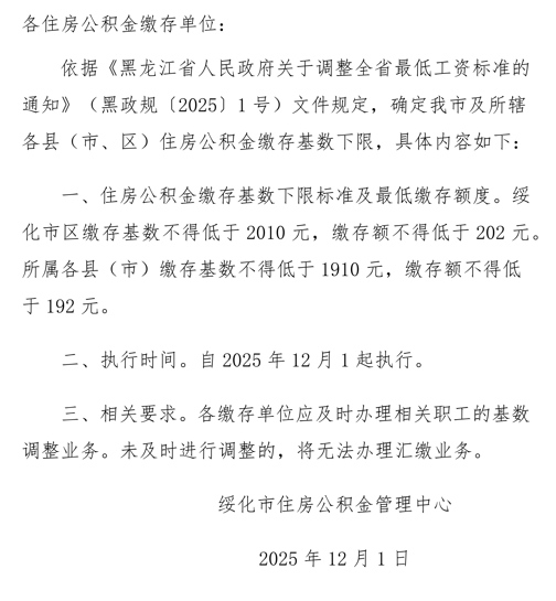
关于调整绥化市住房公积金缴存基数下限的通知
2024-05-23
-
关于调整绥化市住房公积金缴存基数下限的通知
2025-12-03
-
关于对长期封存(死亡封存)住房公积金账户进...
2025-11-27
-
关于下调个人住房公积金贷款利率的通知
2025-05-07
-
绥化市公积金中心-个人征信异议处理流程
2025-04-16
-
绥化市住房公积金归集业务管理实施细则
2025-01-02
-
绥化市住房公积金提取业务管理实施细则
2025-01-02
-
关于群众身边不正之风和腐败问题集中整治受理...
2024-06-04
-
关于个人住房公积金贷款信息纳入中国人民银行...
2024-02-21
信息公开
-
绥化市住房公积金2025年年度报告
2026-03-20
-
绥化市住房公积金2024年年度报告
2025-03-24
-
绥化市住房公积金2023年年度报告
2024-03-20
-
绥化市住房公积金2022年年度报告
2023-03-24
-
绥化市住房公积金2021年年度报告
2022-03-22
-
绥化市住房公积金2020年年度报告
2021-03-15
-
绥化市住房公积金管理中心 “四零”服务公开...
2018-05-29
-
2018年四季度依申请公开
2019-01-10
-
2018年三季度依申请公开
2019-01-10
-
2018年二季度依申请公开
2019-01-10
-
2018年一季度依申请公开
2019-01-10
-
黑龙江省住房和城乡建设厅关于印发《关于进一...
2022-08-10
-
2022年绥化市住房公积金缴存基数和月缴存额上...
2022-07-07
-
关于部分调整住房贷款暂行办法的通知
2022-07-01
-
关于印发《绥化市住房公积金个人逾期贷款管理...
2022-07-01
-
关于修改《绥化市住房公积金提取管理实施细则...
2022-07-01
-
关于自由职业者缴存住房公积金的通知
2022-06-30
-
关于住房公积金管理若干具体问题的指导意见建...
2022-05-25
-
国务院710号令2019年住房公积金管理条例部分修改
2022-05-25
-
申请公积金贷款 多久可以放款?
2018-11-26
-
12329住房公积金热线上线 服务提档升级 咨询...
2018-11-19
-
东莞一企业拒为职工缴存公积金被强制执行补缴...
2018-11-14
-
便捷!海南省住房公积金19日起开通网上办事大...
2018-11-13
-
东莞市住房公积金管理中心:发挥住房公积金保...
2018-11-13
-
新疆建成全国首家省级集中统一的住房公积金业...
2018-11-02
-
邯郸市严打骗提住房公积金行为
2018-11-02
-
虚假套取公积金将列失信黑名单
2018-10-29
-
温州住房公积金优惠政策来了 11月15日开始实施
2018-10-26
办公地址
友情链接








黑公网安备 23120202000006号